首页 > 政务公开 > 专题专栏 > 中央生态环境保护督察在北京 > 信息公开

中央生态环境保护督察群众信访举报转办和边督边改公开情况(第二十六批)

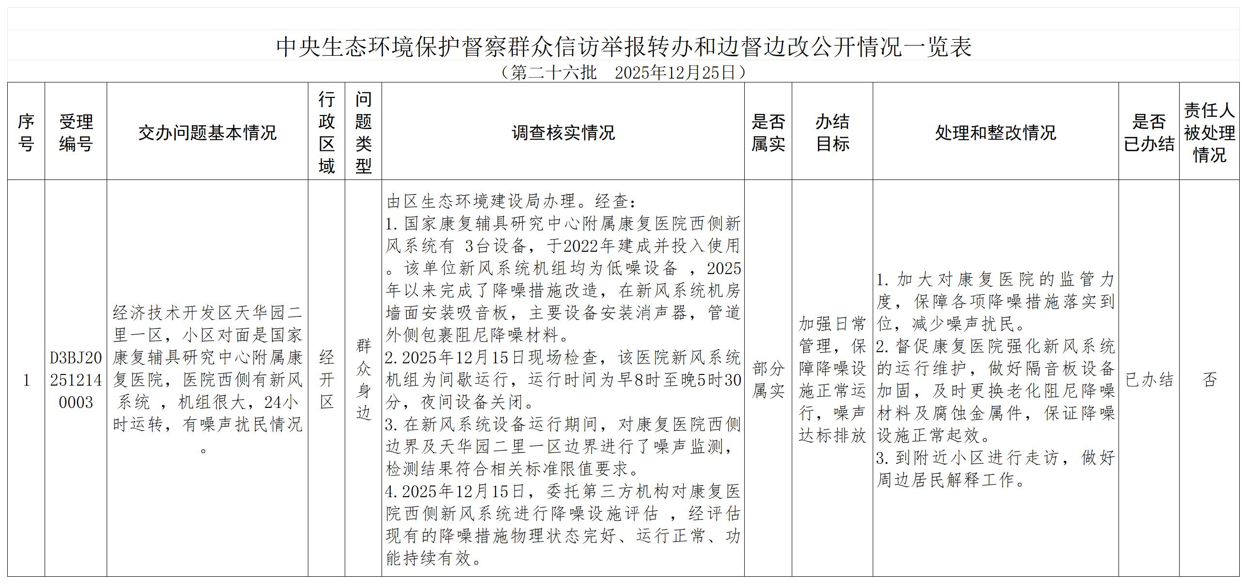
  2025年12月15日,中央第一生态环境保护督察组向北京市交办第二十六批群众信访举报件15件,涉及经开区1件。现按要求向社会公开本区该批次《中央生态环境保护督察群众信访举报转办和边督边改公开情况一览表》(见下表)。

边督边改公开(第二十六批)_Sheet1.jpg


相关新闻