北京发布核酸检测采集点管理规范征意见,采样等候时间原则不超20分钟
7月11日,北京市市场监管局在其官方网站发布了由北京市卫生健康委员会组织制定的《新型冠状病毒核酸检测样本采集点管理规范》北京市地方标准征求意见稿,内容包括北京市新型冠状病毒核酸检测样本采集点的基本要求、采集点设置、设施设备及物品、人员要求、样本采集、样本保存及运输、医疗废弃物处理、环境消杀等八大方面。市民可于8月11日前向北京市市场监管局反馈意见。
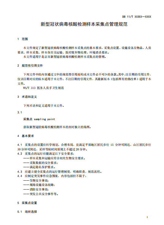
其中,《新型冠状病毒核酸检测样本采集点管理规范》要求采集点应该是获取新型冠状病毒核酸检测样本的相对独立的场所,其设置应科学规划、合理布局,宜满足平原地区居民步行15分钟可到达,山区居民步行30分钟可到达,采样等候时间原则上不超过 20 分钟。采集点应选择空间宽敞、通风良好和便于消毒等场所,不应选择地下、半地下室。宜优先设立室外采集点。采集点还要设置不同的功能分区,如:物料准备区、缓冲区、等候区、采集区(含样本暂存区)、临时隔离区、医疗废物暂存区等,并宜在采样区内对特定需求类型人群设置专门时段或区域进行采集;孕产妇、高龄(80 岁以上)老人及行动不便等特殊人群宜设置绿色采样通道等。全文如下:








转载自北京日报客户端