首页 > 政务公开 > 专题专栏 > 【已归档】防控疫情北京经开区在行动 > 防控举措

居家隔离如何防护?如何保护家人?消毒能用紫外线、红外线吗?一图速览

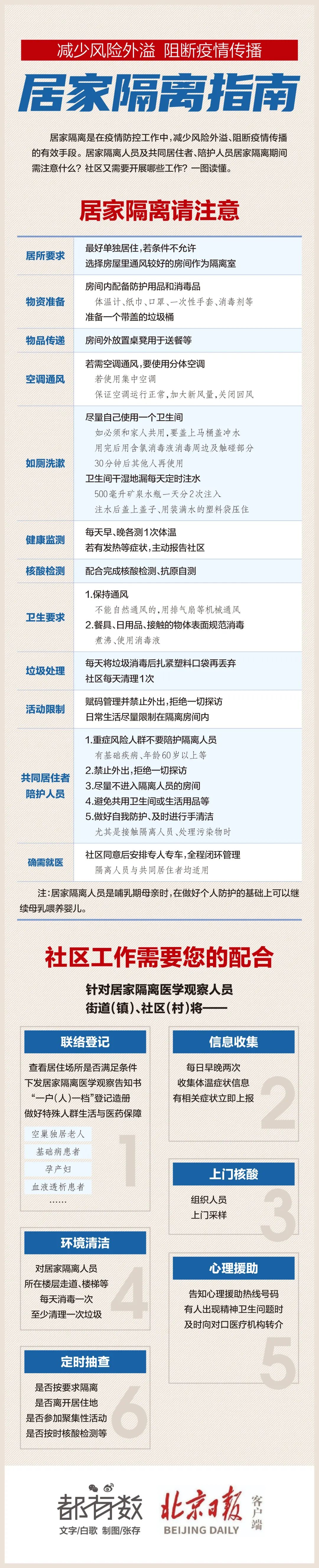
  居家隔离是在疫情防控工作中,减少风险外溢、阻断疫情传播的有效手段。居家隔离人员及共同居住者、陪护人员居家隔离期间需注意什么?社区又需要开展哪些工作?

居家隔离如何防护?如何保护家人?消毒能用紫外线、红外线吗?一图速览.jpg

  日前,国务院联防联控机制新闻发布会解答公众疑问,明确指出紫外线、红外线家用消毒设备不适用于居家消毒。紫外线、红外线消毒原理是什么?为什么不能用于新冠病毒?盲目使用有啥安全隐患?一起来了解↓

居家隔离如何防护?如何保护家人?消毒能用紫外线、红外线吗?一图速览2.jpg

来源:北京晚报

相关新闻