经开区占比近七成!北京市首批智慧城市场景创新成果发布
8月9日上午,2024北京市智慧城市场景创新需求清单(第一批)暨成果发布会(以下简称“发布会”)在京成功举办。发布会以“智绘未来 场景无限”为主题,由北京市政务服务和数据管理局、北京市科学技术委员会、中关村科技园区管理委员会、北京市人民政府国有资产监督管理委员会和朝阳区委共同举办。会上发布第一批北京市智慧城市场景创新成果,共计11项。其中,北京经济技术开发区7项成果入围,占比约为64%。同时,智慧城市开放场景“亦庄方案”也被更多人所知晓。

《北京市“十四五”时期智慧城市发展行动纲要》指出,要通过全域场景开放、数据有序流动,打造智慧城市发展样板。经开区作为“三城一区”科技创新平台主阵地,一直以来,致力于建设打造成智慧城市“试验场”,不断推进区域应用创新,开放市场机会,促进科技成果转化。2023年10月,经开区迈出了智慧城市场景创新的关键一步。作为全域场景开放试点单位,经开区坚持问题导向,精准摸排基层治理难点、堵点和痛点,率先向全社会发布区域级智慧城市创新场景需求清单,开放第一批18项场景需求,重点涉及数字底座建设、城市精细治理、民生服务保障3个领域,并重磅推出全市首个“智慧城市应用场景验证孵化基地”,配套发布多项惠企的政策激励机制和措施,加速推动了大模型在政务垂直领域深度应用,形成了行之有效的“亦庄方案”。
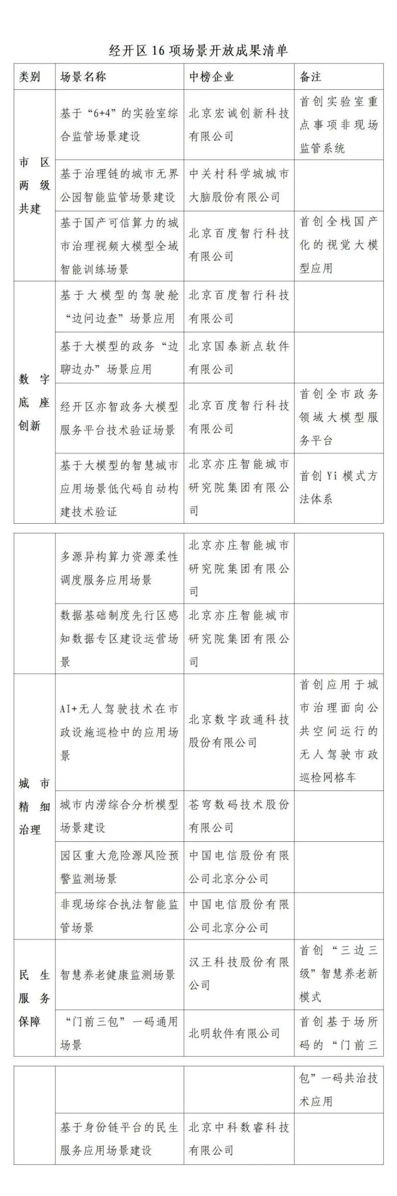
为支持智慧城市全域场景开放创新,经开区建立了“清单-发布-揭榜-对接-验证-部署-评审”全流程的场景工作机制,依托大数据、大模型等新技术应用,着眼“小切口”“一件事”,落笔“大场景”“跨领域”,着力探索出“需求方出难题,能力方给答案”的智慧城市场景开放互动机制,打造“多元生态、联合共建”的场景开放新模式,构建智慧城市发展生态圈。区域级智慧城市创新场景需求清单发布后,吸引了百度、智谱、京东、华为等一批优秀的大模型企业深度参与,共收集了42家企业的91套揭榜企业方案,先后组织23场专家会,经过层层评定,遴选了11家企业的16项具有行业引领效应的优秀方案。最终,市区两级共建、数字底座创新、城市精细治理和民生服务保障4大类别的7个场景入围北京市智慧城市场景开放成果项目。
市区两级共建类别中,北京宏诚创新科技有限公司的基于“6+4”的实验室综合监管场景和北京百度智行科技有限公司的基于国产可信算力的城市治理视频大模型全域智能训练场景入选。
前者开创性地打通了特种设备、运输备案、危废处置等多源多模态数据,运用自然语言处理、知识图谱、影像分析等AI能力对数据进行自动处理,调用风险模型筛查问题事项,多点触发预警,生成执法线索。工作人员通过监管平台查看线索详情,前往监管对象现场核查,处置完毕后在平台记录,可形成工作闭环。值得一提的是,该场景首次实现了对实验室场景涉及的危化品、特种设备、病原微生物等重点事项的非现场监管;首次通过大模型实现了执法数据自动分析、问题智能筛查、线索快速生成、即时推送执法的闭环监管模式。现场检查问题发现率由10%提升到80%,检查覆盖频次由年度覆盖提升为实时核查比对,访企次数大幅降低,真正做到“无事不扰,靶向监管”。
基于国产可信算力的城市治理视频大模型全域智能训练场景,是首个实现视觉大模型区级全域覆盖的城市治理场景,首次实现通过大模型语言交互的全图视频点调、自定义目标检索和任务生成,重新定义了人与城市“对话”交互模式,支持经开区4000多种城市要素的万物检测、智能标注、模型训练,覆盖110种检测算法,目前已完成42个算法应用的部署上线,累计发现问题3730起。该场景助力经开区实现全栈国产化视觉大模型关键技术在实战场景中的首次突破。

数字底座创新类别中,北京亦庄智能城市研究院集团有限公司的基于大模型的智慧城市应用场景低代码自动构建技术验证和北京百度智行科技有限公司的经开区亦智政务大模型服务平台技术验证场景入选。
前者首创了一套Yi模式方法体系、一套智能场景构建车间、一套支撑服务体系以及一套首席数据官组织保障的系统化模式。在市场监管所场景、适龄儿童入学场景中,快速构建场景应用,完成智能化业务梳理和数据治理,建设周期由2个月缩短到2周,逐步支撑覆盖2000+政府治理事项。

亦智政务大模型服务平台则是百度将大模型能力与经开区政务场景需求相结合的应用探索与落地实践,是北京市首个区级政务大模型服务平台。该平台利用北京亦庄人工智能公共算力中心提供的算力资源,采用国产自主可控框架,结合本地数据资源,构建形成具有经开区认知能力的服务平台。该平台依托“1+3+3”的全新架构,具有多模型纳管、知识库运营、智能体汇聚、一站式监管、即插式调用、国产化适配等六大核心特点,可统一提供百度千帆20B、智谱华章66B、Lama7B、通义千问1.5-32B、通义千问2-72B等参数规模的基础大模型服务,全面支撑经开区各部门应用大模型技术实现数字化转型,形成了“百模千态”应用体系。目前,该平台已实现了智慧政务小助手、迎商中心数字人、智能决策助手、亦城慧眼、实验室智能监管等八个场景应用,为政务工作注入了全新的生产动能。
城市精细治理类别中,北京数字政通科技股份有限公司的AI+无人驾驶技术在市政设施巡检中的应用场景入选。该场景首创应用于城市治理、面向公共空间运行的无人驾驶市政巡检网格车,对道路破损、缺失及障碍物等问题开展AI智能巡检,目前已在经开区“棋盘式”的网格内进行AI智能巡查,覆盖40余类城市管理难题,采集范围196.58平方公里,采集里程879.75公里,路网覆盖率达到90%以上,切实实现了全城“智”理,效能倍增。

民生服务保障类别中,汉王科技股份有限公司的智慧养老健康监测场景和北明软件有限公司的“门前三包”一码通用场景入选。
智慧养老如何破解独居、失能老人居家养老难题?北京经开区给出了答案。北京经开区搭建了全市首个智慧养老健康监测场景,创新与使用“火柴人”技术前端AI相机与无感测量技术智能床垫。一旦家中有人摔倒,“火柴人”技术前端AI像机会将监测信息及录像实时传至驿站屏幕端及监护人手机端,驿站工作人员根据画面预警第一时间联络监护人,监护人也可通过系统发送的预警短信进入监控界面,“双重保险”让老人及时获得救治,极大减轻突发事件带来的伤害。同时,为失能老人“量身定制”的智能床垫对使用者心率、尿湿、呼吸、睡眠情况等多项生理数据也进行实时监测,出现数据异常情况及尿湿等会自动触发报警,及时通知护理人员更换尿布,可有效降低老人压疮发生率。值得一提的是,该场景还拥有三个“首创”:首创街道、社区养老驿站、监护人三方实时联动为老服务新模式,首创社区智慧养老“三边”(老人身边、床边、周边)监测服务方案,首创“火柴人”智能监测终端在北京市智慧养老健康监测场景首次落地。

“门前三包”一码通用场景基于北京市“城市码”企业静态码建立辖区商户“一户一码”统一标识,并通过“荣华共治”系统PC端和微信小程序实现商户入驻、入驻审核、信息管理、经营信息报备、自检、巡查、事件上报与处置等全方位管理功能,达到了提升管理效率、增强门前三包商户共治参与度、改善城市环境卫生的效果。

当天发布会上,上述企业在内的十家企业被授以北京市智慧城市场景创新成果合作伙伴(第一批)称号。经开区场景开放合作伙伴百度公司代表参与智慧城市场景成果创新工作的企业在会上发言,感谢市区两级开放智慧城市场景为人工智能企业提供了把产品做深、做实的机会。他表示,在经开区与应用开发伙伴、知识运营伙伴和算力供应伙伴共同开展工作收获颇丰,相信未来也将在智慧城市场景创新的更多项目中实现合作和共赢。
北京经开区作为全市首批全域场景开放单位代表,围绕“经开区全域智慧城市场景开放”进行了主题分享,相关负责人表示,北京经开区在智慧城市开放场景方面成果显著,主要体现在大模型底座类场景进展顺利、数字底座类基础设施功能逐步完善、城市治理类场景多领域深入赋能、智能监管类场景应用领域不断拓展、基层民生类场景试点成果丰富等方面,未来经开区将持续全方位发力,让场景创新成为攻关新技术的“阵地”、激发新活力的“温床”,将北京亦庄打造成数字经济核心产业发展强引擎和区域特色发展新高地。
