科技战“疫”,北京经开区发布首批76项抗击疫情的新技术新产品新服务清单
为打赢防疫攻坚战
助力北京经开区企业新技术新产品研发
今天,北京经开区发布了
《北京经开区科技企业抗击新型冠状病毒肺炎疫情首批新技术新产品新服务清单》
清单分为6大门类76项新技术新产品新服务
推动区内企业进一步发挥科技创新优势
在打赢疫情防控阻击战中作出更大贡献
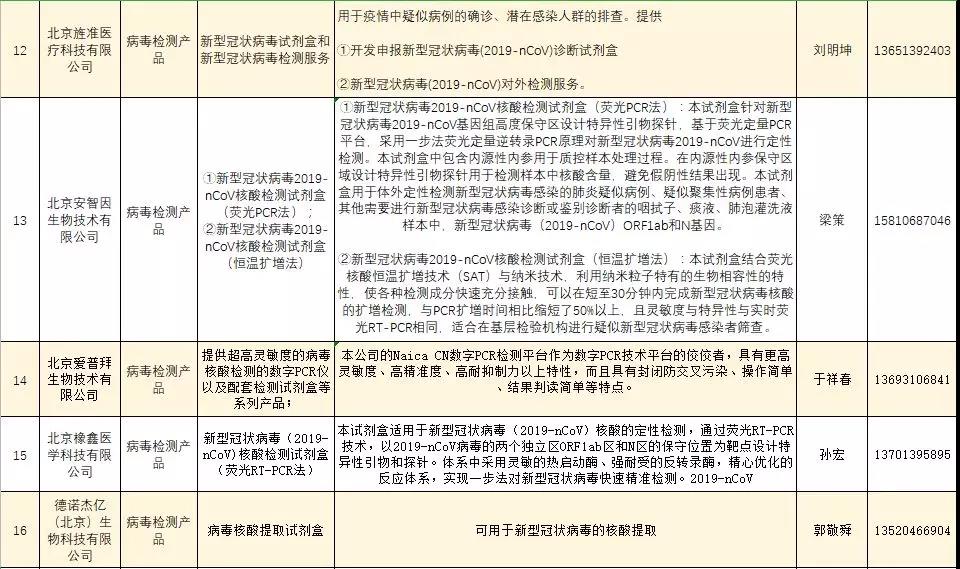
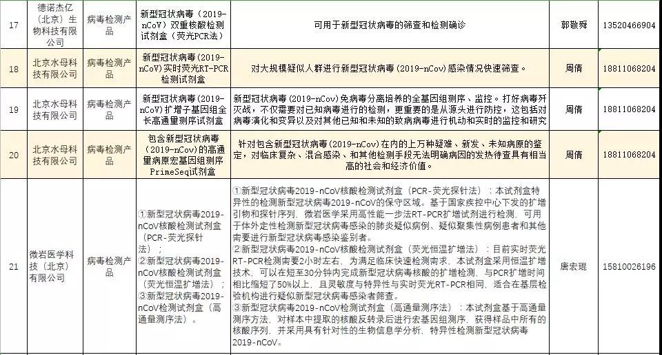
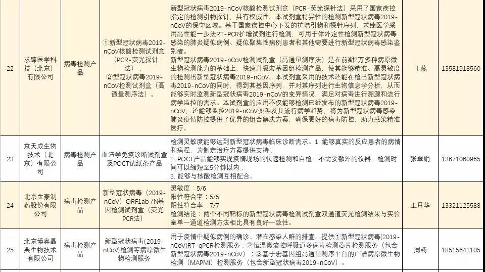
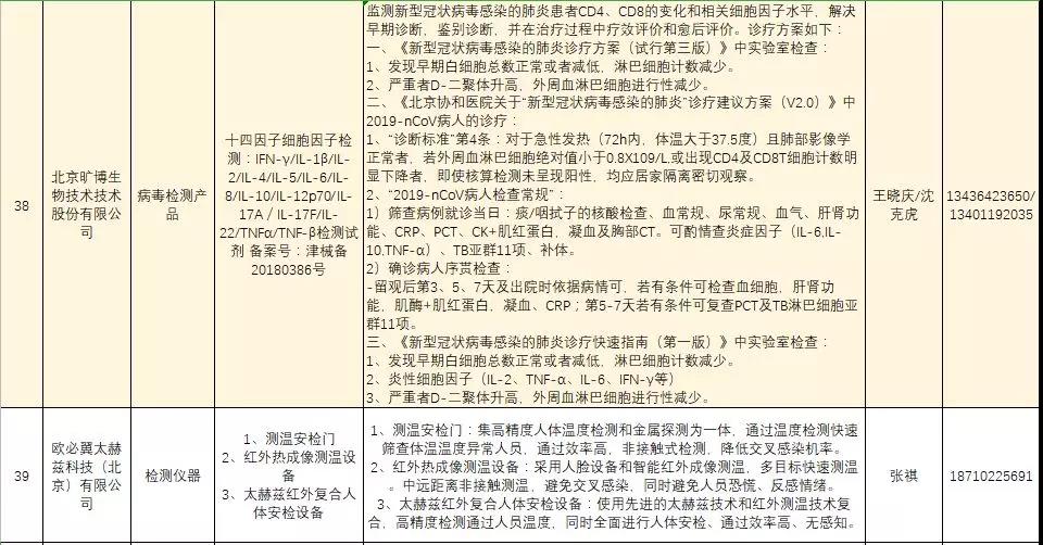
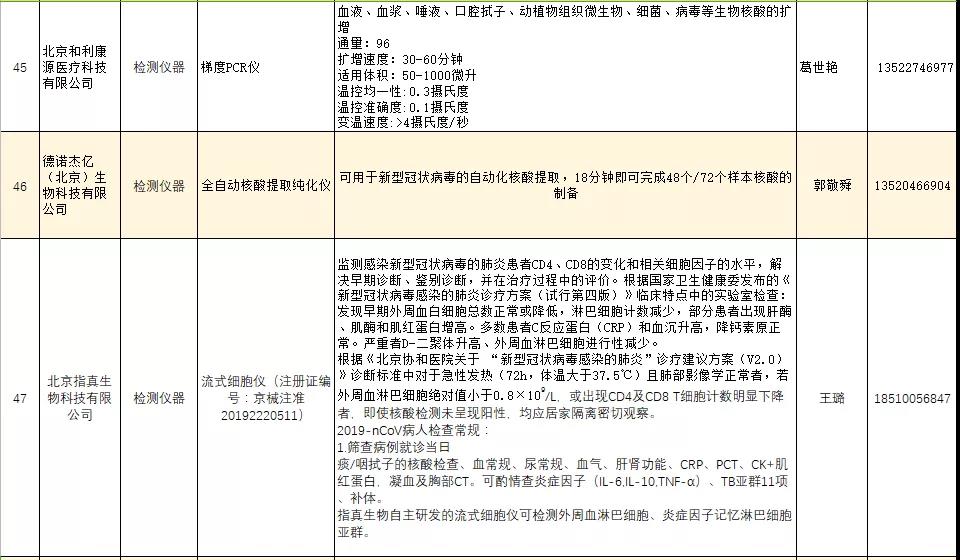
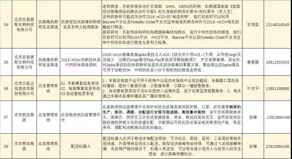
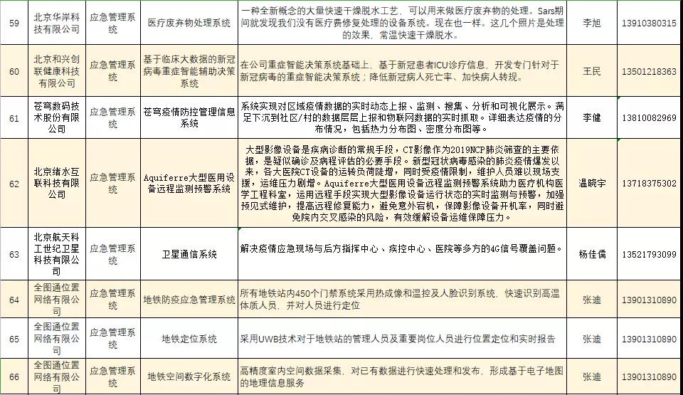
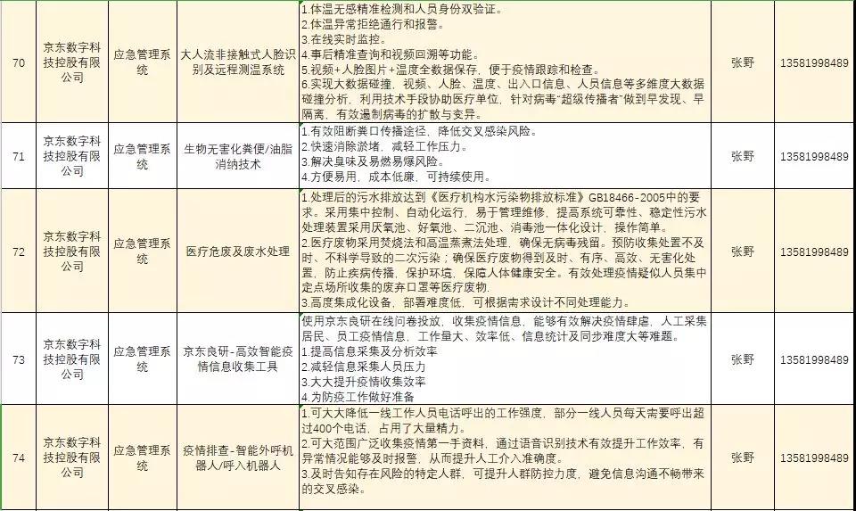
首批清单中的新技术新产品新服务聚集疫情防控的方方面面,包括抗病毒相关产品、企业平台服务、病毒检测产品、检测仪器、抗病毒药物研发及筛选、应急管理系统等,为防控疫情提供科技支撑。进入新技术新产品新服务清单目录的,具有科技含量高、自主知识产权等特点,大部分技术全国领先,有的技术国际领先,并且是首次对外公布。


入选清单的技术、产品和服务实用性强,有的直接参与到抗击疫情过程中,发挥了重要作用。比如,百普赛斯免费为新型冠状病毒提供亲和力检测服务,京天成生物免费提供新冠病毒抗体,直至疫情结束。在抗病毒相关产品方面,凯因的重组人干扰素注射液凯因益生已累计提供了115万支,远策药业的干扰素(IFN)累计交付29.5万支。


有的对科学防疫提供了支撑,比如,京东数科的医疗机器人、消毒机器人等8类智能服务已在疫区服务,京东健康平台免费向全国所有用户提供专业医生的问诊服务,有效降低患者线下就诊交叉感染风险,为大量患者提供了更及时便捷的服务,也将帮助缓解线下医疗机构的压力。泰豪的城市大脑已助力延庆数据筛查及远程指挥。

有的为中小企业复工复产搭建云平台,比如云族佳的“云沃客”远程在线工作平台,将写字楼功能转移到线上,可以在云端还原现场工作环境,目前已免费为全国154家企业提供服务,使用人数多达1800余人。智慧芽的全球专利数据库已为区内40多家企业提供1季度免费线上远程服务。
北京经开区越来越多的科技公司正成为整个抗疫队伍中不可忽视的一支力量。科技创新局负责人说,通过梳理汇总科技“战疫”清单,一方面发挥北京经开区科技创新优势为抗击“疫情”服务,另一方面也为创新企业对接市场提供平台服务。有相关需求的单位可直接与清单上的企业联系洽谈,形成合力,同时,北京经开区也将充分发挥区域优势,加强技术攻关,为抗击疫情做出更大贡献。
北京经开区科技企业抗击新型冠状病毒肺炎疫情首批新技术新产品新服务清单



















